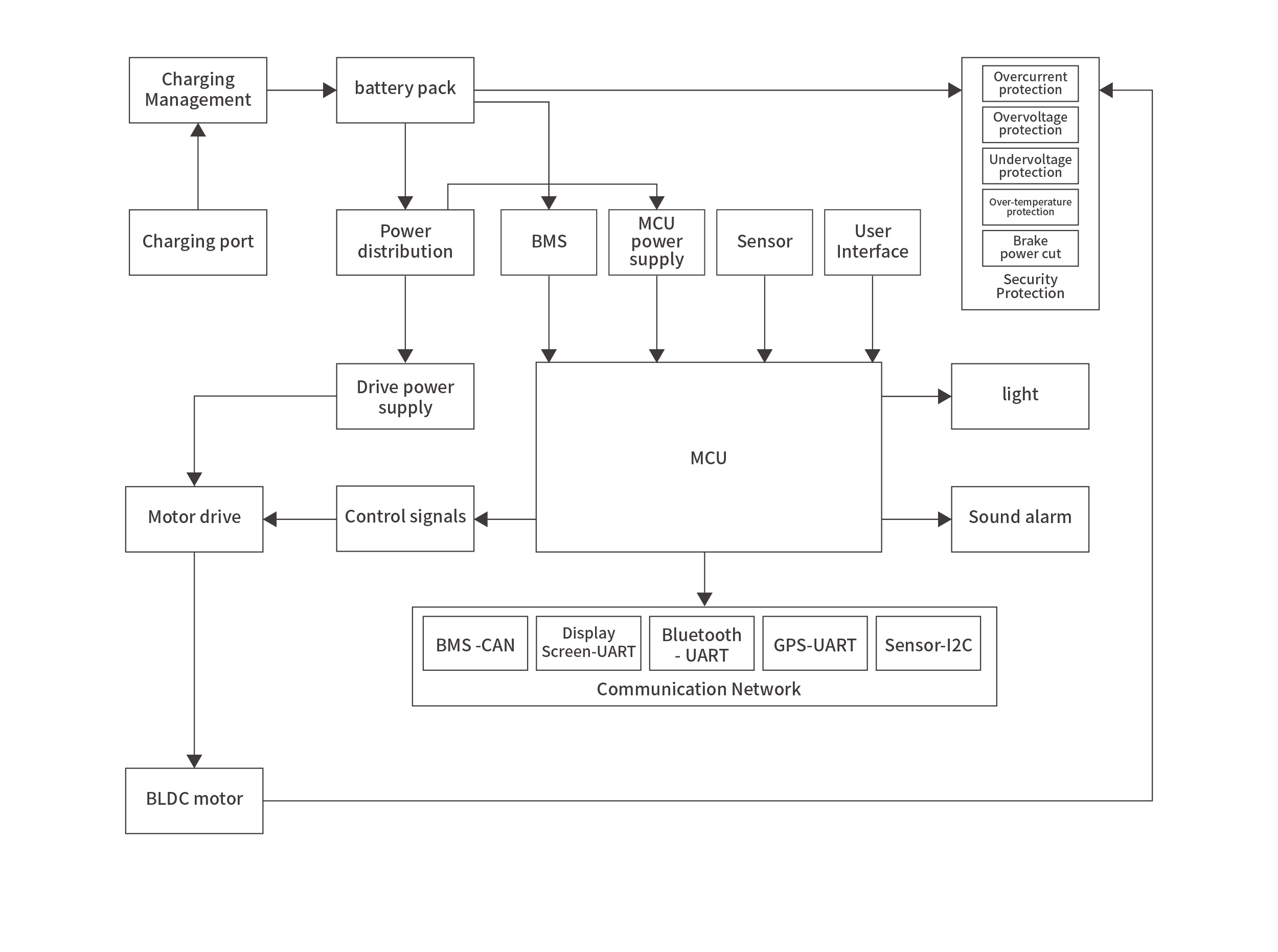
E-BIKE 是结合了人体动力与智能电力驱动的绿色出行方案,其核心在于电机控制器、电池管理系统(BMS)与人机交互仪表的协同工作。针对高功率锂电池组在充放电瞬间产生的高压浪涌,以及电机在频繁启停、爬坡支撑时形成的反向感应电流,我们提供了工业级功率 MOSFET 保护与耐高压瞬态抑制(TVS)方案。这些方案能够有效应对复杂路况下的机械振动与电学波动,并在户外多变气候(如静电、潮湿)下,确保控制系统的逻辑准确与动力输出的平顺,提升整车的行驶安全性与电池循环寿命。